⚙️ Operación del Inversor Híbrido Deye SUN-10K 🔌
📱 Guía detallada para la operación del inversor híbrido Deye SUN-10K 📊
🔌 4.1 Encendido/Apagado
Una vez que la unidad haya sido instalada adecuadamente y las baterías estén bien conectadas, simplemente presione el botón On/Off (situado en el lado izquierdo de la carcasa) para encender la unidad. Cuando el sistema no tiene baterías conectadas, pero está conectado con PV o la red, y el botón ON/OFF está apagado, la LCD seguirá encendida (la pantalla mostrará OFF). En esta condición, cuando se enciende el botón ON/OFF y se selecciona NO batería, el sistema puede seguir funcionando.
📊 4.2 Operación y Panel de Visualización
El panel de operación y visualización, mostrado en el gráfico siguiente, se encuentra en el panel frontal del inversor. Incluye cuatro indicadores, cuatro teclas de función y una pantalla LCD, que indican el estado de operación y la información de potencia de entrada/salida.
💡 Indicadores LED
| Indicador LED | Mensajes |
|---|---|
| 🔋 DC |
💡
Luz LED verde sólida
✅ Conexión PV normal |
| ⚡ AC |
💡
Luz LED verde sólida
✅ Conexión a la red normal |
| ✅ Normal |
💡
Luz LED verde sólida
✅ Inversor funcionando normalmente |
| ⚠️ Alarm |
💡
Luz LED roja sólida
⚠️ Malfuncionamiento o advertencia |
⌨️ Teclas de Función
| Tecla de Función | Descripción |
|---|---|
| 🔄 Esc | 💡 Para salir del modo de configuración |
| 🔼 Up | 💡 Para ir a la selección anterior |
| 🔽 Down | 💡 Para ir a la siguiente selección |
| ✅ Enter | 💡 Para confirmar la selección |
📱 Iconos de la Pantalla LCD
💡 La pantalla LCD es táctil, a continuación se muestra la información general del inversor.
1️⃣ El icono en el centro de la pantalla principal indica que el sistema está en operación normal. Si cambia a «comm./F01~F64», significa que el inversor tiene errores de comunicación u otros errores, el mensaje de error se mostrará debajo de este icono (errores F01-F64, información de error detallada se puede ver en el menú System Alarms).
2️⃣ En la parte superior de la pantalla se muestra la hora.
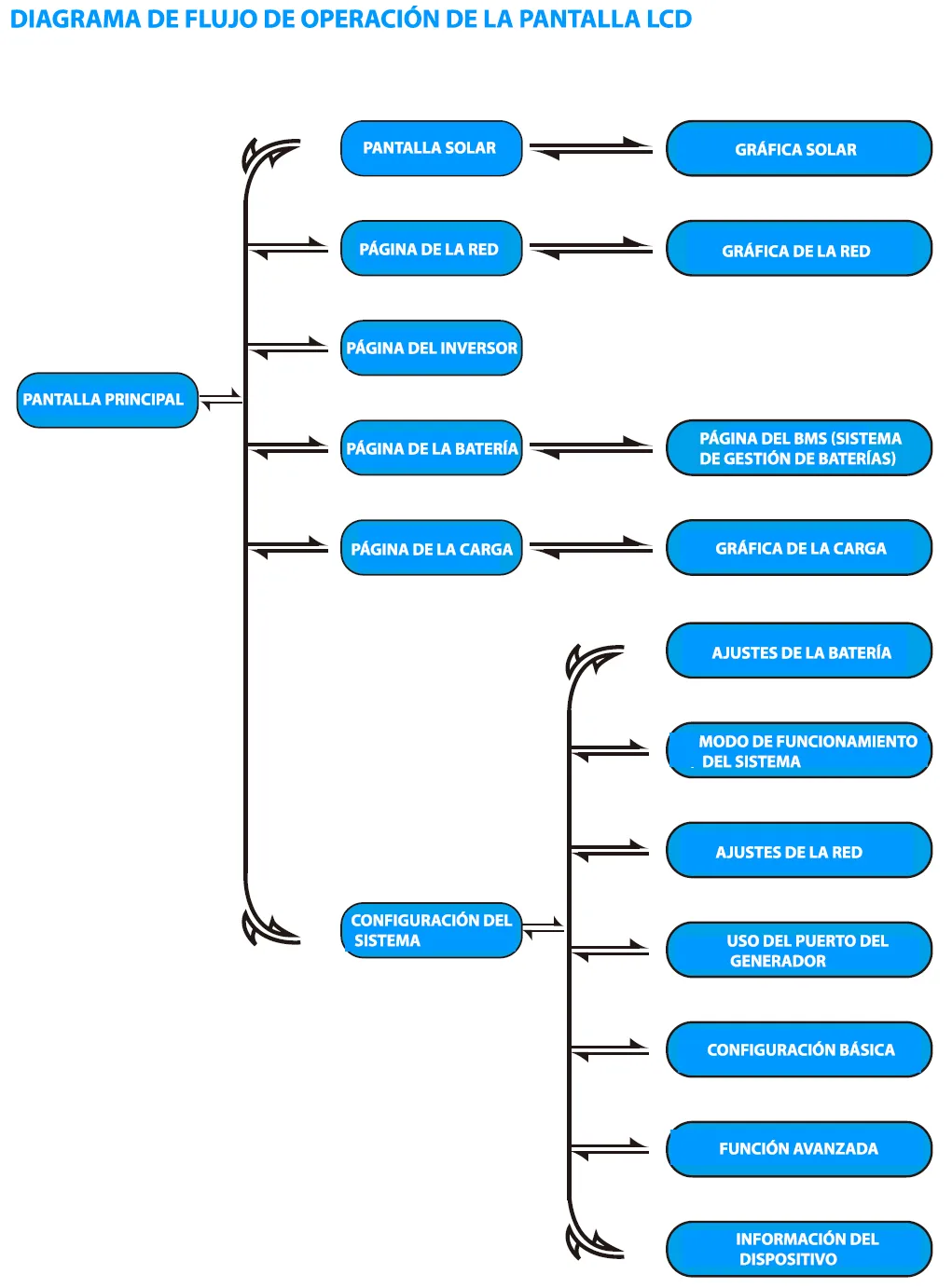
3️⃣ Icono de Configuración del Sistema. Al presionar este botón de configuración, puede ingresar a la pantalla de configuración del sistema que incluye Configuración Básica, Configuración de Batería, Configuración de Red, Modo de Trabajo del Sistema, Uso del Puerto del Generador, Función Avanzada e Información de Batería Li.
4️⃣ La pantalla principal muestra información que incluye Solar, Red, Carga y Batería. También muestra la dirección del flujo de energía mediante flechas. Cuando la potencia se acerca a un nivel alto, el color en los paneles cambiará de verde a rojo, por lo que la información del sistema se muestra vívidamente en la pantalla principal.
- 🔋 La potencia PV y la potencia de la carga siempre mantienen un valor positivo.
- 🔌 La potencia de la red negativa significa venta a la red, positiva significa obtener de la red.
- 🔄 La potencia de la batería negativa significa carga, positiva significa descarga.

















